Dương Mịch thắng kiện vụ “quỵt tiền từ thiện”?
Top tìm kiếm Weibo xứ Trung hôm qua (21/3) đang “hot” với từ khoá "Dương Mịch thắng kiện". Các trang mang điện tử danh tiếng như Sina, Ifeng, QQ và nhiều blogger cũng đã đăng tin về sự việc này.
![]() |
| Dương Mịch trong một chương trình từ thiện |
Trong phán quyết của toàn án có đoạn:“Bị cáo sau khi chuyển khoản đã không kịp thời xác nhận xem vật phẩm quyên tặng đã được xử lý đến nơi đến chốn chưa là điều thiếu sót. Nhưng bị cáo đã biết sai sót của mình và công khai xin lỗi công chúng đồng thời hoàn thành công việc quyên góp. Nội dung tuyên bố của bị cáo là hoàn toàn chính xác và không có lời lẽ mang tính nhục mạ, nên không thể xác định rằng bản tuyên bố này cấu thành nên tội xâm phạm danh dự của bị cáo Lê Manh. Hiện, chứng cứ pháp luật của nguyên cáo không đầy đủ, nên tòa bác bỏ tố tụng này”.
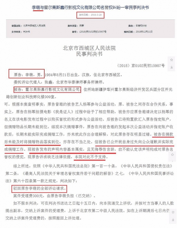
![]() |
| Phán quyết của tòa án về vụ việc |
Năm 2018, sự nghiệp và danh tiếng của Dương Mịch bị ảnh hưởng nghiêm trọng khi Lý Manh – 1 người trung gian trong lĩnh vực từ thiện bất ngờ tố nữ diễn viên đã không thực hiện việc quyên góp cho cho trẻ em khiếm thị ở Thành Đô như đã hứa hẹn từ 3 năm trước.
Trước sự chỉ trích của dư luận, phía Dương Mịch lập tức “bù”, sau đó chính Dương Mịch cũng đã đăng đàn thông báo đã hoàn tất việc quyên góp và nói lời xin lỗi vì sự chậm trễ này.
![]() |
| Nội dung Dương Mịch đăng đàn xin lỗi |
Sự việc vẫn chưa lắng xuống thì đến tháng 4 năm 2018, Lê Manh tiếp tục đâm đơn kiện Studio của Dương Mịch vì đã có những lời lẽ xúc phạm danh phẩm của anh, yêu cầu công khai xin lỗi và bồi thường danh dự.
![]() |
| Lý Manh khởi kiện Studio của Dương Mịch vì xúc phạm danh dự của mình |
“Cây ngay không sợ chết đứng”; “ Những người khi ấy chửi Dương Mịch ăn quỵt giờ mở mắt ra chưa?”… là những bình luận của fan hâm mộ Dương Mịch viết.
Nhưng có dân mạng lại khá “tỉnh táo” cho rằng, Dương Mịch chỉ thắng kiện trong việc “không xâm phạm danh dự người khác” mà thôi, còn việc “quỵt tiền” trước đó thì sao “rũ sạch hoàn toàn” được.
![]() |
| Dù thắng kiện, nhưng biệt danh “mỹ nữ quỵt tiền từ thiện” vẫn theo Dương Mịch cho đến giờ |
| Tạ Đình Phong chính thức lên tiếng về mối quan hệ với Dương Mịch Không để fan đoán già đoán non, Tạ Đình Phong đã trả lời thẳng thắn về mối quan hệ của anh với Vương Phi và Dương Mịch… |
| Dương Mịch đến Hong Kong không phải để giành con với Lưu Khải Uy Có lẽ lần đến Hong Kong lần này của Dương Mịch chỉ để vui vẻ bên bạn thân… |
Thùy Dương/ Theo Sina
-
Tuổi trẻ Petrovietnam tổ chức chương trình hiến máu tình nguyện: “Trao yêu thương, tiếp thêm sự sống”
-
Giải chạy "Tốc-nado" lan tỏa tinh thần rèn luyện thể thao và gắn kết cộng đồng
-
Bắc Bộ và Bắc Trung Bộ chủ động ứng phó với rét đậm, rét hại, gió mạnh trên biển
-
Tử vi tuần mới (17-23/11/2025): Tuổi Thìn thuận buồm xuôi gió, tuổi Dậu tài vận hanh thông
-
Mưa lớn kéo dài, Huế lại ngập trong "biển nước"
- Tuổi trẻ Petrovietnam tổ chức chương trình hiến máu tình nguyện: “Trao yêu thương, tiếp thêm sự sống”
- Tử vi tuần mới (17-23/11/2025): Tuổi Thìn thuận buồm xuôi gió, tuổi Dậu tài vận hanh thông
- Tử vi tuần mới (10-16/11/2025): Tuổi Mùi nguồn thu đa dạng, tuổi Ngọ chủ động vượt khó
- Tử vi tuần mới (3-9/11/2025): Tuổi Sửu cơ hội tiềm năng, tuổi Mão thuận buồm xuôi gió
- Tử vi tháng 11/2025: Tuổi Dần năng lực nổi trội, tuổi Thân cơ hội bứt phá
- Tử vi tuần mới (27/10-2/11/2025): Tuổi Ngọ hung cát đan xen, tuổi Thìn quý nhân dẫn lối
- Tử vi tuần mới (20-26/10/2025): Tuổi Tý bước tiến thuận lợi, tuổi Sửu sự nghiệp khả quan
- Tử vi tuần mới (13-19/10/2025): Tuổi Tuất năng lượng dồi dào, tuổi Ngọ gia đạo an yên










